Change Management
Understanding the Change Management Lifecycle
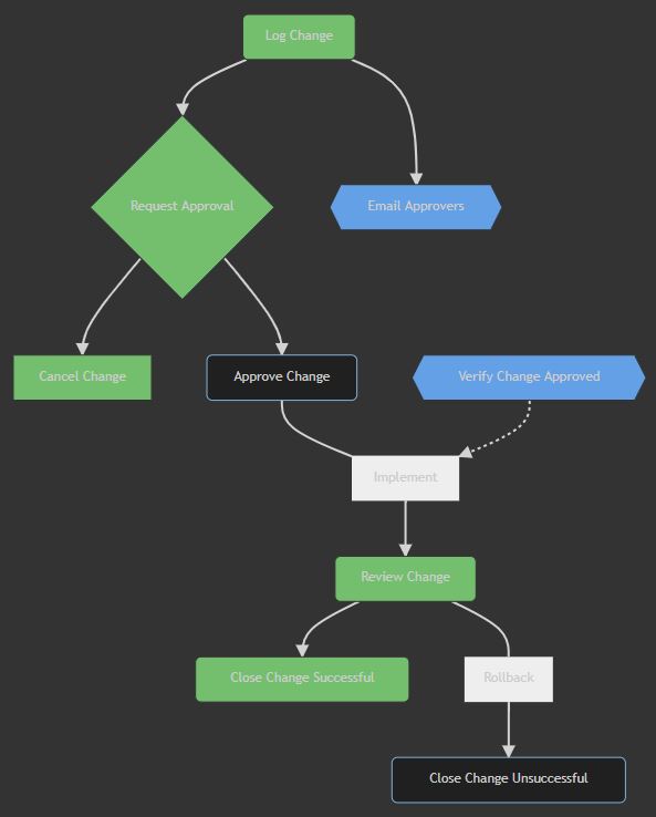
The change management flow normally looks like below, where the scripts provided by this project are highlighted green.
There is also additional tooling to help you streamline this flow highlighted in blue.
You can click on the items to jump to usage.

Tooling
We make use of the ServiceNow Tools, the image is published to Investec Images. The repo can be found here